根据目前北京市新冠肺炎疫情防控形势并结合相关省市防控要求及组考容量限制,本着最大程度保障师生生命安全和身体健康的原则,我校决定在以下8个城市设置考点组织2020年本科设计学类和美术学类现场考试,考点设置和具体安排如下。
一、 考点设置
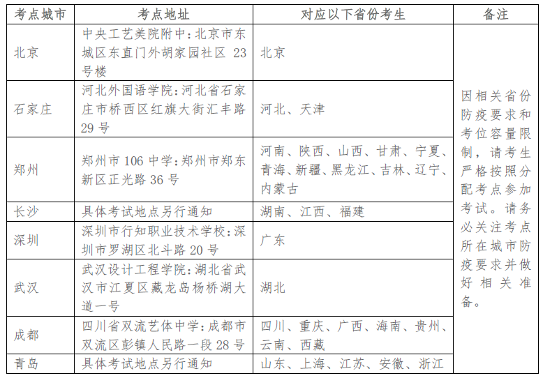
全国范围内共设8个考点城市(城市中可能设置多个考点)。考生根据本人高考报名省份到各考点城市参加考试,考点城市和省份对应情况见下表:

二、线上确认和打印准考证
请通过初选的考生按时登录星空体彩app下载本科招生网(http://join-tsinghua.edu.cn)-网上报名-中国(境内)学生,进入“本科招生报名系统”完成线上确认及打印准考证环节。
线上确认(部分考生需同时缴费)时间:7月1日10:00-7月6日20:00
打印准考证时间:7月9日10:00-7月11日20:00
请考生务必按时参加上述环节,否则视为放弃考试。
三、考试时间及考试科目
考试时间:7月12日(具体考试时间见准考证)
考试科目:

详情见招生简章
四、考试防疫工作要求
所有考生在考试前14天内,需要持续进行每日体温检测和身体健康状况监测,同时在《星空体彩app下载2020年本科招生考试考生安全承诺登记表》(
点击下载安全承诺登记表)中做好记录,在考试当天入场前需将安全承诺登记表提交给工作人员。
考生在考试前14天如有境外或中高风险等级地区旅居史,或遇有发热、咳嗽等呼吸道症状,需如实报告情况。此类考生考试当天还需持7日内核酸检测阴性证明至考点隔离考场参加考试。如考点防疫要求变更,则以考点最新要求为准。
五、退费
我校将在线上确认后对未确认参加考试且费用未退的考生进行退费。
六、特殊情况说明
请考生密切关注考点所在城市的防疫要求,提前做好相关准备并配合检查。如考点所在城市或考生所在地区出现中高疫情风险等突发情况,我校将视疫情态势适时调整考试安排。请务必关注本网站发布的信息,以免错过相关公告。
星空彩票苹果版下载官网
星空体彩app下载美术学院
2020年6月29日